24周年

财税实务 高薪就业 学历教育
APP下载
APP下载新用户扫码下载
立享专属优惠

安卓版本:8.7.80 苹果版本:8.7.80

开发者:北京正保会计科技有限公司

应用涉及权限:查看权限>

APP隐私政策:查看政策>

HD版本上线:点击下载>

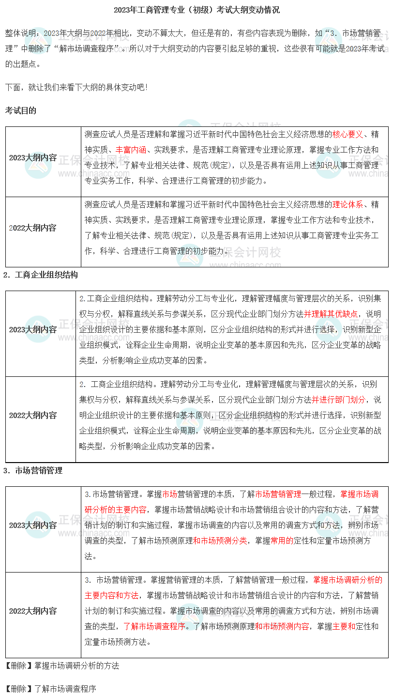
2023年初级经济师《工商管理》新旧考试大纲对比

来源: 正保会计网校 编辑:LJ 2023/04/25 15:45:05  字体:

选课中心

书课题助力备考

选课中心

资料专区

书课题助力备考

资料专区

免费题库

书课题助力备考

免费题库

会计人证件照

书课题助力备考

会计人证件照

考试提醒

书课题助力备考

考试提醒

2023年初级经济师考试大纲已经公布!2023年初级经济师《工商管理》考试大纲跟2022年相比有什么变化呢?赶快来看!

2023年初级经济师《工商管理》新旧考试大纲对比

(点击图片查看高清大图)

点击此处 免费下载电子版

说明:因考试政策、内容不断变化与调整,正保会计网校提供的以上信息仅供参考,如有异议,请考生以官方部门公布的内容为准!

学员讨论(0
回到顶部
折叠
网站地图

Copyright © 2000 - www.fawtography.com All Rights Reserved. 北京正保会计科技有限公司 版权所有

京B2-20200959 京ICP备20012371号-7 出版物经营许可证 京公网安备 11010802044457号