24周年

财税实务 高薪就业 学历教育
APP下载
APP下载新用户扫码下载
立享专属优惠

安卓版本:8.7.80 苹果版本:8.7.80

开发者:北京正保会计科技有限公司

应用涉及权限:查看权限>

APP隐私政策:查看政策>

HD版本上线:点击下载>

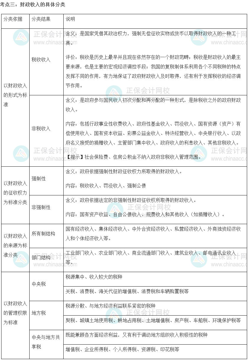
初级经济师《财政税收》重要考点精选:财政收入的具体分类

来源: 正保会计网校 编辑:LJ 2022/12/16 10:18:15  字体:

选课中心

书课题助力备考

选课中心

资料专区

书课题助力备考

资料专区

免费题库

书课题助力备考

免费题库

会计人证件照

书课题助力备考

会计人证件照

考试提醒

书课题助力备考

考试提醒

2023年初级经济师备考新考季已来临,建议提早备考,才能从容不慌!网校小编为广大考生准备了初级经济师《财政税收》重要考点精选:财政收入的具体分类,马上来学!

初级经济师《财政税收》重要考点精选:财政收入的具体分类

(点击上图查看高清大图)

更多推荐:

2023年初级经济师各科预习计划表 助你高效备考!

学员讨论(0
回到顶部
折叠
网站地图

Copyright © 2000 - www.fawtography.com All Rights Reserved. 北京正保会计科技有限公司 版权所有

京B2-20200959 京ICP备20012371号-7 出版物经营许可证 京公网安备 11010802044457号