扫码下载APP
及时接收最新考试资讯及
备考信息
| 经济基础知识 | 金融 |
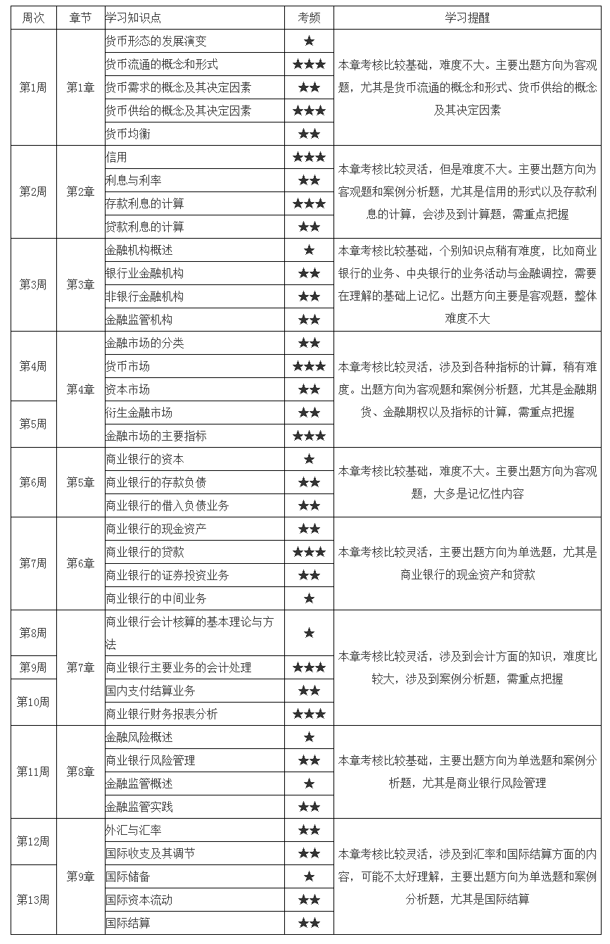
为了帮助广大考生朋友更好的进行2022年初级经济师《金融》备考,网校老师特意整理了《金融》13周预习计划表,帮助大家有条不紊的学习,提前进入预习状态,备考抢先一步。
2022年初级经济师《金融》13周预习计划表

备注:整体进度说明:本计划表共计13周;学员可根据本表的提示,结合自己的时间安排及学习情况进行细化,并按课程要求完成听课、做题的学习任务。
提早准备,有备无患!越早比别人学习,成功的几率越大!也就能越早拿证!跟着老师进行学习,比自学效率更高,更有利于你拿下经济师证!如果你想要高效学习,那就来正保会计网校,跟着我们的专业老师一起学习!2022年经济师招生方案>>
更多推荐:
Copyright © 2000 - www.fawtography.com All Rights Reserved. 北京正保会计科技有限公司 版权所有
京B2-20200959 京ICP备20012371号-7 出版物经营许可证
京公网安备 11010802044457号
套餐D大额券
¥
去使用