扫码下载APP
及时接收最新考试资讯及
备考信息
好消息!CFA再次入选上海市重点领域(金融类)”十四五“紧缺人才开发目录!这是CFA人才获得高度认可强有力的证明,一起跟着小编来看看政策细则吧!

惊喜!CFA再次被列入
上海金融紧缺人才目录
上海作为国内主要金融中心,在抢夺高端金融人才这件事上,上海市政府从不落后。
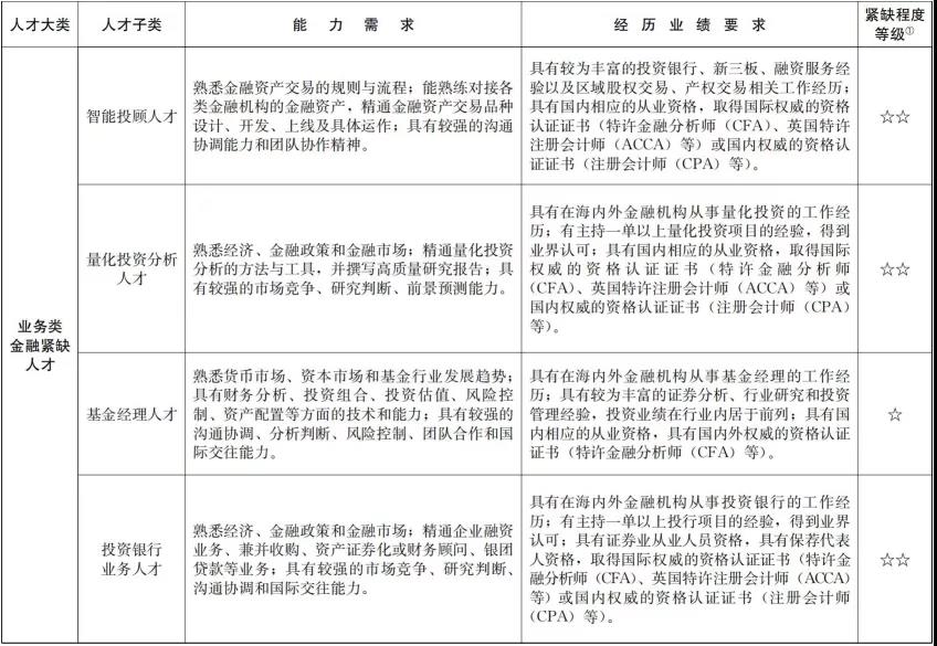
2021年8月19日,上海市地方金融监督管理局印发《上海市重点领域 (金融类)“十四五”紧缺人才开发目录》。
文件中明确指出,将取得国际权威的资格认证证书 - CFA人才列入“管理类金融紧缺人才”、“研究类金融紧缺人才”、“业务类金融紧缺人才”、“业务服务类金融紧缺人才”“金融科技类紧缺人才”五项人才大类,共计19项人才子类。
相较于《上海金融领域“十三五”紧缺人才开发目录》,CFA在“十四五”紧缺人才开发目录中所列入的人才子类数量翻了一番!这无疑是对CFA人才的极高认可,以及CFA人才价值的卓越体现。
在上海市政府公布的《上海国际金融中心建设“十四五”规划》中,明确上海到2035年建成具有全球重要影响力的国际金融中心的发展目标。在这一过程中,加快构筑国际金融人才高地是关键的一环。
CFA作为全球广受认可的国际金融分析师组织,定将积极响应推进上海国际金融中心建设的各项指引,为上海国际金融中心建设在新起点上迈向更高发展水平提供坚强的人才保障和智力支撑。
金融发展还需要大量金融人才,“十四五”的发布意味着上海金融行业在未来几年当中前景大好。也给了在读人员以激励,未来的人才服务体系将越来越健全,建设和发展离不开人才,上海将持续的对金融精英敞开大门!
《上海重点领域(金融类)“十四五”紧缺人才开发目录》
↓↓↓

(图片来源于网络)

(图片来源于网络)

(图片来源于网络)

(图片来源于网络)
那么入选上海市重点领域(金融类)”十四五“紧缺人才开发目录后,究竟有什么好处呢
政策中指出,对符合目录要求的金融人才,将享受
●优先列入上海金才开发计划;
●在居留、出入境、工作许可证、落户、安居等方面获得更多支持和便利
●优先推荐参加上海金融人才实践基地实践锻炼和上海金融人才培训基地专题培训等一系列激励措施
与此同时,上海市政府也将进一步加大紧缺金融人才培养开发力度,优化紧缺金融人才激励机制。
CFA证书——金融从业者实现梦想、迈向良好发展的阶梯
自学CFA考试课程,不如跟着讲师一起来学习,正保会计网校CFA尊享无忧班,讲师授课,双语结合教学,帮助大家高效备考,轻松备考!尊享无忧班 CFA课程 点击详情>>
CFA考试有一定的考试难度,有具体的复习资料的话,大家备考起来会更容易,更加有明确的复习方向!免费资料>>
说明:因考试政策、内容不断变化与调整,正保会计网校提供的以上考试信息仅供参考,如有异议,请考生以权威部门公布的内容为准!
·更多资讯
·正保金融大讲堂
扫码加入正保金融大讲堂,关注并回复"思维导图"领取正保会计网校专属资料!同时还有考试资讯以及报考福利,赶紧来关注吧~

扫码回复“思维导图”领取资料
更多推荐:
Copyright © 2000 - www.fawtography.com All Rights Reserved. 北京正保会计科技有限公司 版权所有
京B2-20200959 京ICP备20012371号-7 出版物经营许可证
京公网安备 11010802044457号
套餐D大额券
¥
去使用