扫码下载APP
及时接收最新考试资讯及
备考信息
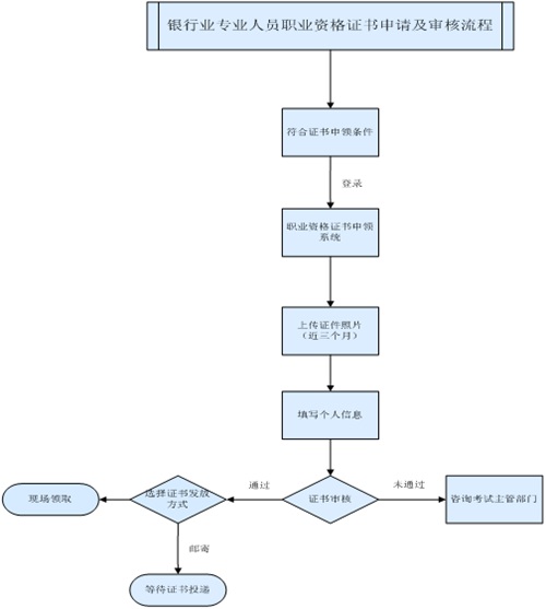
问:如何申请银行职业资格考试证书?
答:凭报名时获取的个人报考账号和密码登录考试证书申请系统进行证书申请,并等待审核。待证书审核工作结束后,考生再次登陆本系统填写证书邮寄等相关信息后,等候证书发放。
申请及审核流程:

上一篇:银行职业资格考试主要考哪几门
下一篇:银行从业考试时间2014
Copyright © 2000 - www.fawtography.com All Rights Reserved. 北京正保会计科技有限公司 版权所有
京B2-20200959 京ICP备20012371号-7 出版物经营许可证
京公网安备 11010802044457号
套餐D大额券
¥
去使用