扫码下载APP
及时接收最新考试资讯及
备考信息
2014年上半年银行业专业人员职业资格证书申领须知
根据《银行业专业人员职业资格制度暂行规定》人社部发(2013)101号文有关规定,银行业职业资格证书实行登记服务制度,登记服务的工作由中国银行业协会负责。
一、证书获得条件
(一)考试成绩实行2次为一个周期的滚动管理办法,在连续的2次考试中,参加《银行业法律法规与综合能力》科目和《银行业专业实务》科目1个专业类别的考试合格,即可取得银行业专业人员该专业类别的初级职业资格证书。对参加《银行业专业实务》科目其他专业类别考试并合格,将颁发专业类别考试合格证明。(注:此条适用首次参加考试的考生)
(二)符合《银行业专业人员职业资格制度暂行规定》有关银行业初级资格考试报名条件的人员,并具备下列一项条件的,可免试《银行业法律法规与综合能力》科目,只参加《银行业专业实务》科目中1个专业类别的考试并合格,即可取得银行业专业人员该专业类别的初级资格证书。
1、2013年12月31日前,已经评聘助理经济师(金融专业)职务的;
2、通过全国统一考试取得经济专业技术资格考试初级资格(金融专业)证书的;
3、考试合格并取得中国银行业协会颁发的《中国银行业从业人员资格认证证书》的。
二、申请时间
2014年7月28日9:00至8月15日17:00
三、申请方式
凭报名时获取的个人报考账号和密码登录考试证书申请系统进行证书申请,并等待审核。待证书审核工作结束后,考生再次登陆本系统填写证书邮寄等相关信息后,等候证书发放。
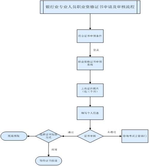
四、申请及审核流程

五、证书审核时间
2014年7月29日9:00至9月1日17:00
六、证书发放
2014年起,银行业专业人员职业资格考试将启用纸质证书及纸质专业类别合格证明,证书发放分为自取和邮寄两种方式(邮寄费由考生自行承担)。
七、注意事项
(一)符合证书申领条件的考生登陆证书申领系统后需上传考生本人照片,此照片将与考生现场采集照片进行比对,并与现场采集照片一起应用于电子证书查询和纸质版证书中,故请考生务必上传近3个月内的正面免冠蓝底2寸证件照。
(二)考生在选择申请证书专业类别时,如通过《银行业专业实务》2科以上(含两科)科目,考生自行选择一个科目作为纸质版证书专业类别打印项,其它专业类别将以纸质专业类别合格证明的形式作为证书的加注页发放给考生。
(三)鉴于纸质版证书制作发放周期较长,请考生耐心等待。为了方便考生,证书审核工作结束后将在中国银行业协会网站www.china-cba.net及东方银行业高级管理人员研修院www.china-cbi.net开放电子证书查询。在证书制作发放期间,如考生需要使用,可自行登陆证书查询系统。
(四)考生在线填写并提交的个人信息必须真实有效,对提供虚假证明材料或者以其他不正当手段取得相应证书及在工作中违反相关法律、法规、规章或者职业道德,造成不良影响的,由中国银行业协会取消登记,并收回其职业资格证书。
银行业专业人员职业资格考试办公室
二〇一四年七月二十三日
Copyright © 2000 - www.fawtography.com All Rights Reserved. 北京正保会计科技有限公司 版权所有
京B2-20200959 京ICP备20012371号-7 出版物经营许可证
京公网安备 11010802044457号
套餐D大额券
¥
去使用